pymc.Exponential#

class pymc.Exponential(name, *args, rng=None, dims=None, initval=None, observed=None, total_size=None, transform=UNSET, default_transform=UNSET, **kwargs)[source]#

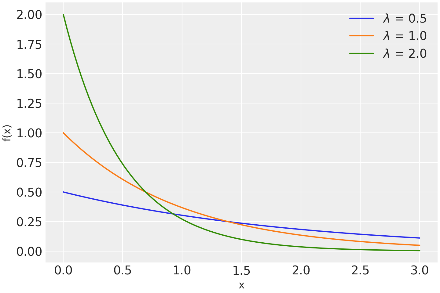
Exponential distribution.

The pdf of this distribution is

\[f(x \mid \lambda) = \lambda \exp\left\{ -\lambda x \right\}\]

(Source code, png, hires.png, pdf)

../../../_images/pymc-Exponential-1.png

Support

\(x \in [0, \infty)\)

Mean

\(\dfrac{1}{\lambda}\)

Variance

\(\dfrac{1}{\lambda^2}\)

Parameters:
lamtensor_like of float

Rate or inverse scale (lam > 0).

scale: tensor_like of float

Alternative parameter (scale = 1/lam).

Methods

Exponential.dist([lam, scale])

Create a tensor variable corresponding to the cls distribution.